Behavioral Diagram terdiri dari
USE
CASE DIAGRAM
Use case diagram merupakan diagram
yang menggambarkan hubungan antara aktor dengan sistem. Use case diagram bisa
mendeskripsikan sebuah interaksi antara satu atau lebih aktor dengan
sistem yang akan dibuat. Use case diagram juga bisa digunakan untuk mengetahui
fungsi apa saja yang ada di dalam sebuah sistem dan bisa juga
mempresentasikan sebuah interaksi aktor dengan sistem. Komponen tersebut
kemudian menjelaskan komunikasi antara aktor, dengan sistem yang
ada. Dengan demikian, use case dapat dipresentasikan dengan urutan yang
sederhana, dan akan mudah dipahami oleh para konsumen. Manfaat dari use
case sendiri adalah untuk memudahkan komunikasi dengan menggunakan domain
expert dan juga end user, memberikan kepastian pemahaman yang pas tentang
requirement atau juga kebutuhan sebuah sistem.
Use case diagram mempunyai 3
komponen ,yaitu :
1.
Sistem
Menyatakan batasan sistem dalam relasi dengan aktor-aktor yang menggunakannya
(di luar sistem) dan fitur-fitur yang harus disediakan (dalam sistem).
2.
Aktor
Aktor adalah segala hal diluar sistem yang akan menggunakan sistem tersebut
untuk melakukan sesuatu. Bisa merupakan manusia, sistem, atau device yang
memiliki peranan dalam keberhasilan operasi dari sistem.
3.
Use Case
Use Case sendiri adalah gambaran fungsional dari sebuah sistem. Dengan
demikian, antara konsumen dan juga pengguna pada sistem tersebut, akan mengerti
atau paham mengenai fungsi sistem yang tengah dibangun.
Use case diagram juga mempunyai
beberapa relasi, yaitu:
1.
Association
Teknik mengindentifikasi interaksi yang dilakukan oleh actor tertentu dengan
use case tertentu. Hal ini digambarkan dengan garis antara aktor terhadap use
case tersebut.
2.
Generalization
Mendefinisikan relasi antara dua aktor atau dua use case yang mana salah
satunya meng-inherit dan menambahkan atau override sifat dari yang lainnya.
Dependency
Dependency ini terbagi menjadi 2 macam, yaitu include dan juga extend.
Include :
Berfungsi untuk mengindentifikasi hubungan antara 2 use case, dimana use case
yang satu akan memanggil use case yang lainnya.
Extend :
1. Apabila pemanggilan, memerlukan kondisi tertentu maka akan berlaku dependensi.
Contoh Use Case Diagram :
Berikut ini simbol/notasi/komponen
dan penjelasan dari use case diagram yang ada didalam tabel ini.
SQUENCE DIAGRAM
Sequence Diagram adalah suatu diagram yang menjelaskan interaksi objek dan menunjukkan (memberi tanda atau petunjuk) komunikasi diantara objek-objek tersebut.Sequence diagram digunakan untuk menjelaskan perilaku pada sebuah skenario dan menggambarkan bagaimana entitas dan sistem berinteraksi, termasuk pesan yang dipakai saat interaksi. Semua pesan digambbarkan dalam urutan pada eksekusi. Sequence diagram berkaitan erat dengan Use Case Diagram, yang mana 1 Use Case akan menjadi 1 Sequence Diagram.
Tujuan Sequence Diagram
Berikut
ini tujuan dari sequence digram adalah:
- menghubungkan
requirement kepada tim teknis karena diagram ini dapat lebih mudah untuk
dielaborasi menjadi model design.
- Merupakan
diagram yang paling relevan untuk menguraikan model deskripsi use-case
menjadi spesifikasi design.
- Analisa
dan Desain, memfokuskan pada identifikasi metode didalam sebuah
sistem.
- Menganalisa,
mendesain dan memfokuskan pada identifikasi sebuah metode yang digunakan
sistem.
- Sequence
diagram ini dipakai untuk menejelaskan dan memodelkan use case.
- berfungsi
untuk memodelkan sebuah logika dari sebuah method operasi, function
ataupun prosedur.
- berfungsi
untuk memodelkan logika dari service.
Adapun
simbol atau komponen sequence digram sebagai berikut.
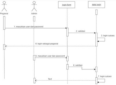
Contoh Sequence Diagram Login
Setiap program yang dibuat terdapat sebuah login, dimana berguna untuk membatasi pengguna dalam mengaksesnya.Adanya login membuat program lebih aman, serta setiap user akan terprivasi. Login rata-rata memakai sebuah username dan sandi. Apabila username dan sandi sesuai (match), maka user akan diijinkan untuk masuk dan membuka program.Jika sebuah login digambarkan dengan sequence diagram maka akan terlihat seperti pada gambar dibawah ini.
- Admin atau pegawai harus memasukkan username dan sandi kedalam program melalui form yang telah disediakan.
- Sistem secara otomatis akan mengecek username dan sandi yang telah dimasukkan.
- Apabila benar, maka user atau admin bisa mengakses sistem. Dan apabila salah akan kembali ke halaman login.
Untuk menunjukkan sebuah pesan/message, buatlah tanda panah di dekat garis asosiasi diantara 2 objek. Arah panah menunjukkan objek yang menerima pesan. Label di dekat panah menunjukkan nomor urut dan pesanannya. Tipikal message meminta kepada objek yang menerimanya untuk menjalankan salah satu operasinya. Sepasang tanda kurung digunakan untuk mengakhiri message. Jika ada parameter, dapat diletakkan di dalam tanda kurung.
Dalam pemodelan kolaborasi mungkin juga ditemui sebuah objek yang mengirim pesan setelah beberapa pesan lain terkirim. Untuk ini objek harus melakukan sinkronisasi pesan dengan serangkaian pesan-pesan lainnya.
Sebuah message mungkin juga sebuah permintaan kepada objek untuk melakukan perhitungan dan menghasilkan sebuah nilai. Sebagai contoh adalah objek pelanggan akan meminta kepada objek kalkulator untuk menghitung harga total yang merupakan penjumlahan harga barang dan PPN. UML menyediakan sintaks untuk menuliskan hal tersebut dengan cara menuliskan nama variabel dengan tanda „ := „ diikuti dengan nama operasi dan jumlah yang dioperasikan untuk mendapatkan hasil.
STATECHART DIAGRAM
Statechart atau state diagram adalah sebuah diagram yang menggambarkan, memperlihatkan serta mendeskripsikan tentang perilaku sistem.
Pada umumnya statechart diagram ini menggambarkan seluruh kondisi yang ada sebagai sebuah objek ataupun event.
Elemen yang terdapat pada state diagram ialah kotak yang menggambarkan sebuah objek, serta tanda panah sebagai tanda penunjuk perpindahan ke state lainnya.
Manfaat dan Tujuan Statechart Diagram
Statechart merupakan bagian dari diagram UML, meskipun pada prakteknya diagram ini tidak terlalu sering untuk digunakan.
Adapun manfaat dari statechart diagram adalah sebagai berikut;
- Memodelkan sistem reaktif, yaitu sebuah sistem yang merespon kejadian internal ataupun external.
- Memodelkan sebuah aktivitas life time dari awal hingga akhir.
- Memodelkan aspek dinamik suatu sistem.
- Memodelkan masa pakai sistem reaktif.
- Menggambarkan objek yang beda ketika sistem sedang berjalan.
Contoh Statechart Diagram Login Perpustakaan
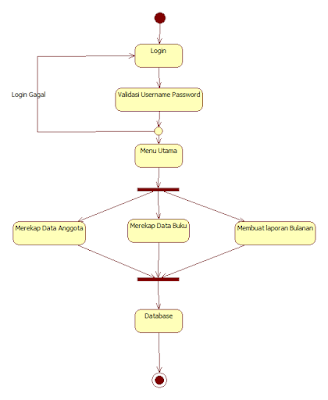
ACTIVITY DIAGRAM
Tujuan Activity Diagram
- Menjalaskan proses bisnis dan urutan aktivitas dalam sebuah proses.
- Dipakai pada bisnis modeling untuk memperlihatkan urutan aktifitas proses bisnis.
- Struktur diagram ini mirip flowchart atau Data Flow Diagram (DFD) pada perancangan terstruktur.
- Bermanfaat apabila anda membuat diagram ini terlebih dahulu dalam memodelkan suatu metode agar mudah memahami proses secara keseluruhan.
- Activity diagram dibuat berdasarkan beberapa use case pada use case diagram.
- Masuk
- Tampil Menu Utama
- Kelola Admin
- Kelola Barang
- Kelola Pesanan
- Kelola transportasi
- Keluar
- Kelola Admin
- Kelola Barang
- Kelola Pesanan
- Kelola Transportasi









Komentar
Posting Komentar